
By David Battson 5 min read

There are 1.9 billion children in the world; combining all the details of each and every child and all of their naughty and nice deeds, that’s a lot of data. Father Christmas is going to need more than a list!
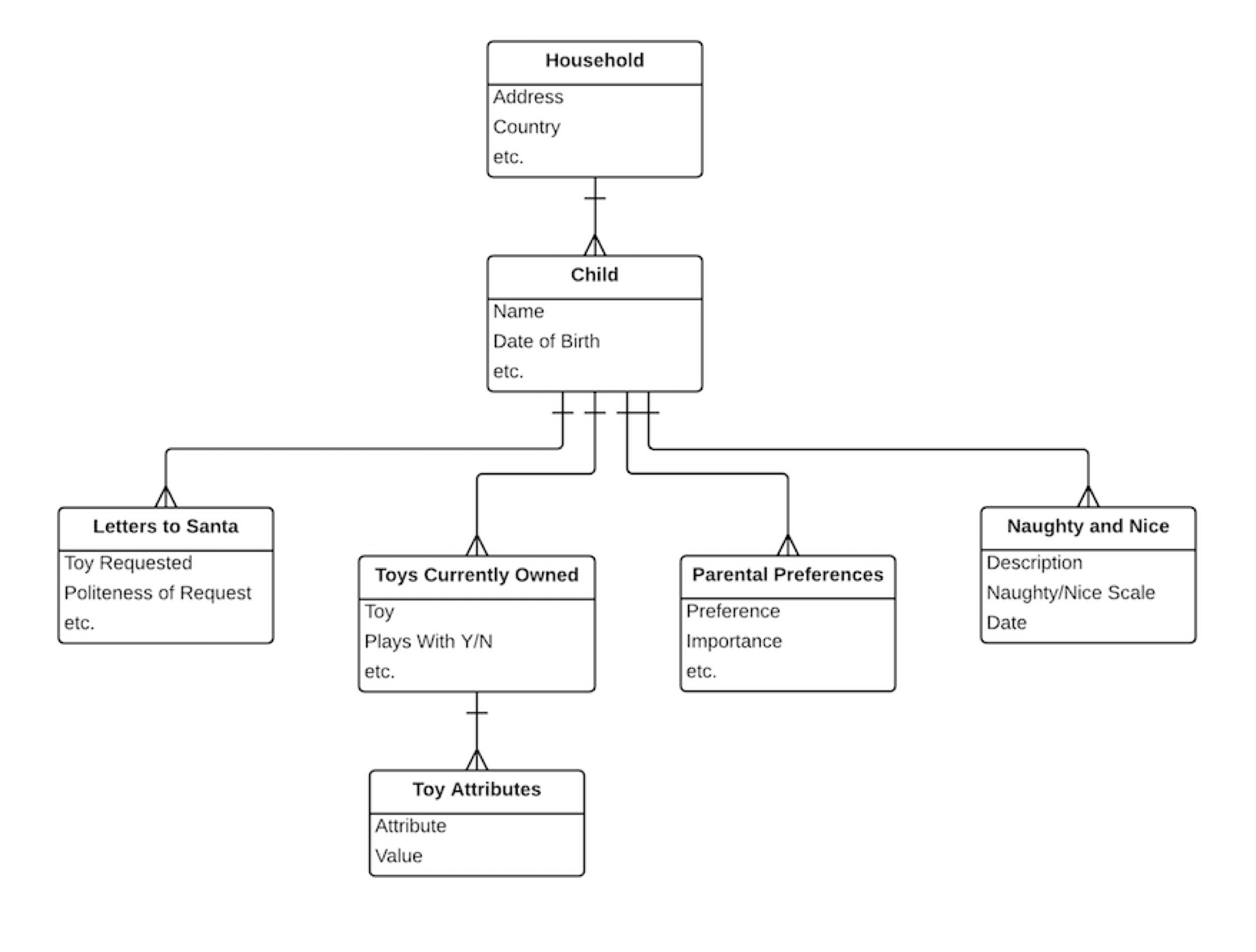
Currently Father Christmas has the following data sources:
- Child’s name and address – a household de-dupe will be required. You don’t want to have to make multiple trips down the same chimney or deliver multiples of certain toys to siblings at the same household.
- A list of all of the naughty and nice deeds by date – similar to your customers’ LTV (LifeTime Value) score, this information will need to be aggregated and analysed at a child level, in order to decide on which list the child belongs.
- Letters written to Santa – many children will have submitted toy requests. This is a primary data source for both the planning of the Elf production schedule and Christmas present allocation.
- Existing toy ownership – this is a vast data source collated at the North Pole, and includes every toy owned by every child in the world. Used for propensity modelling in order to predict the most appropriate present based on a child’s current interests. Also used as a suppression list to make sure children don’t end up with duplicates!
- Parental preferences – as a relatively new parent I already understand the importance of this data source. The darling child may say they want a drum kit, but a quick check of the parental preference list may indicate that maybe some other gift would be more appropriate.
Clearly there is a huge volume of data here and storing the information in multiple lists is going to waste countless man- (or elf-) hours in processing. By combining all of this data into a Single Customer View (or Single Child View), Father Christmas will have a much more complete and accurate view of each individual, and therefore avoid Christmas day disappointments caused by sending the wrong gifts
Single Child View
Here is my suggested data structure for Father Christmas' SCV:

Importantly, this is just an early suggestion. To take the project further, there would be significant scoping required with workshop sessions in Santa’s workshop, in order to fully understand the challenges faced by him and his team each year.
The result of this scoping would be a detailed Functional Specification which would be used to build a project plan, and as a reference for User Acceptance Testing, to make sure every elf involved was happy with the capabilities of the final system.
Benefits of the SCV:
- Pulling together all of the data gives a complete view of all relevant information
- Ensures each child is treated as an individual – no stereotypes
- Data from multiple sources can be leveraged to create powerful models
- Increased efficiency of the North Pole Team
- Improved child satisfaction on Christmas morning
- Ensures guidance and input from other available sources – like parents
- Allows better, more accurate reporting.
Modern Day Modelling
Where a child has submitted a list, the job of choosing a present is relatively simple; a quick check of the aggregated Naughty / Nice score should be all that is required before picking the appropriate gifts from the submitted lists. A top grade could be matched to mean they receive their top choice, a lower score may mean a lesser or even (shock!) NO present this year!
However, in cases where no list has been submitted, the Insight team at the North Pole will need to use some Data Intelligence to work out which gift is most appropriate. In the past, Santa employed a rather crude segmentation system based on Age and Gender i.e. Boys got action figures, Girls received dolls.
This gender stereotyping is simply unacceptable in the modern world; as has been recently demonstrated by the case of Maggie Cole, the 7 year old girl who was “not impressed” with Tesco’s “Fun gifts for boys” sign. Tesco eventually removed the sign after Miss Cole’s mother posted a message on Twitter about her superhero-loving daughter’s dissatisfaction with the supermarket signage, leading to over 10,000 re-tweets!
Luckily, this does not need to be the case these days, and with all of the data sources easily available and linked together in the SCV, sophisticated propensity modelling can replace the previous broad-brush stroke approach to segmentation. In the case of Maggie Cole, her existing toy ownership and stated preferences for Batman, Superman, Wonder Woman, etc. could have been leveraged by sophisticated modelling techniques to pick the toy most likely to be of interest to the individual child.
Santa Support Software
There is no point building this great database unless you have the tools and skills to access the data and work with it effectively to generate the insights required.
A database analytics and visualisation tool like Apteco’s FastStats can handle vast quantities of data, and present it to the user in an easy to use graphic environment. The Windows-based drag and drop interface provides powerful functionality to any elf – with no database or coding experience required.
FastStats provides a range of Propensity Modelling, Segmentation, Clustering and Decision tree tools, all of which would be particularly useful in Santa’s system.
1.9 Billion Children – that really is a lot of data
Clearly this is going to be a big database, and its going to require a massive amount of processing power to keep it up to date. As Christmas approaches, updates to the source data will be coming in daily, and the SCV will need to be kept up-to-date in order to remain accurate and relevant.
Luckily, FastStats can be deployed in The Cloud during build times, in order to make use of huge multi-core servers, which can then be scaled back for normal operation and maintenance during the rest of the year.
- Any other ideas on data sources Santa might need to feed into his SCV?
- Think a Single Customer View could help you to? Get in touch today
Related blogs and ideas
Explore more ideas
Let us open your mind to new possibilities
Our stories and ideas direct to your inbox